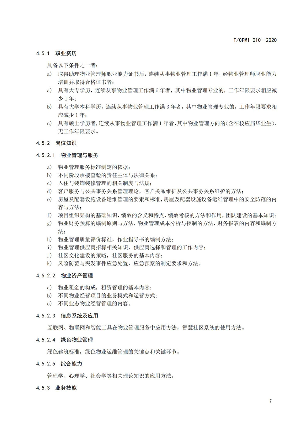
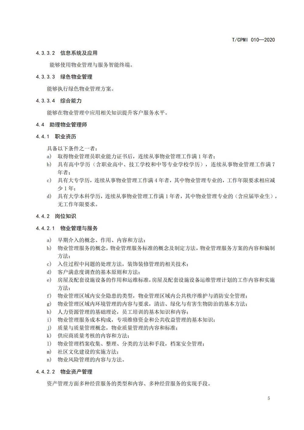
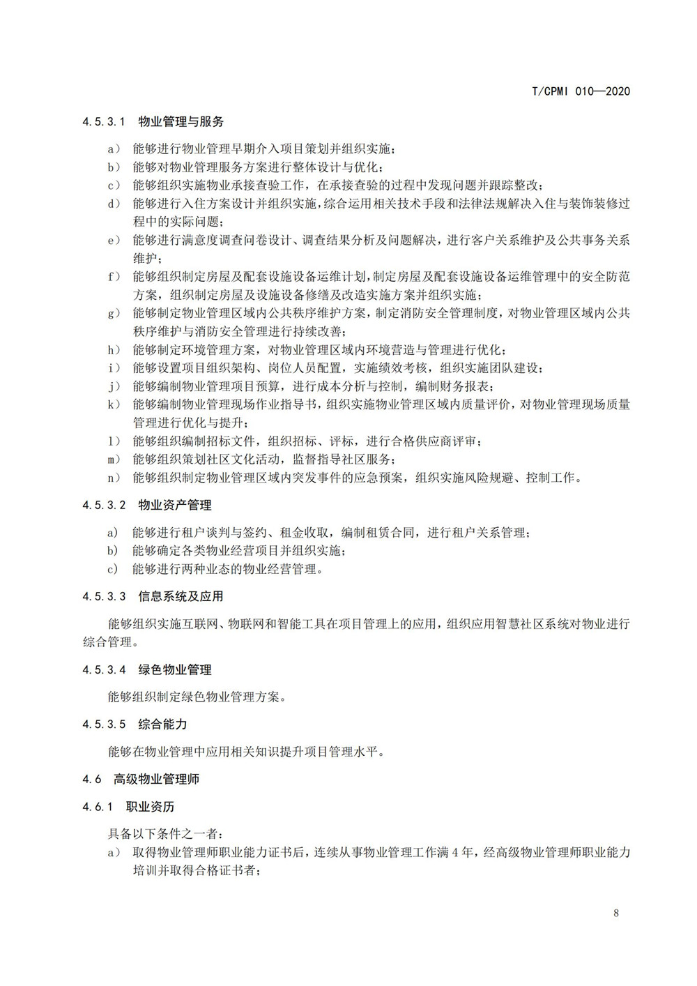
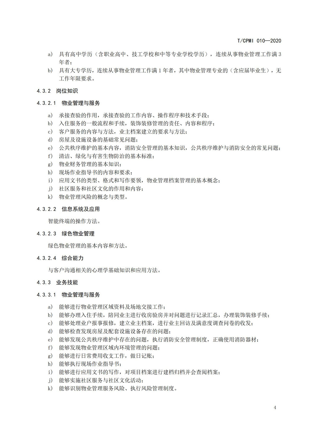
协会简介
协会章程
组织架构
协会领导
联系我们
行业要闻
协会动态
会员风采
业界资讯
安全生产
活动通知
政策文件
党建工作
党建要闻
支部动态
行业党建
学习资料
会员登录
会员查询
活动报名
入会申请
服务指南
信用平台
创先评优
人才信息
智慧物业平台
品牌名录
优选推荐
行业集采
供应商名录
培训信息
培训平台
监测评估
分享文章:
附件下载:2020物业管理员(师)职业能力评价规范
上一条:产业园区疫情指引团标 下一条:2020 设施设备绿色运行管理服务规范