成都市物业管理协会(CDPMA)成都市物业管理协会(CDPMA)

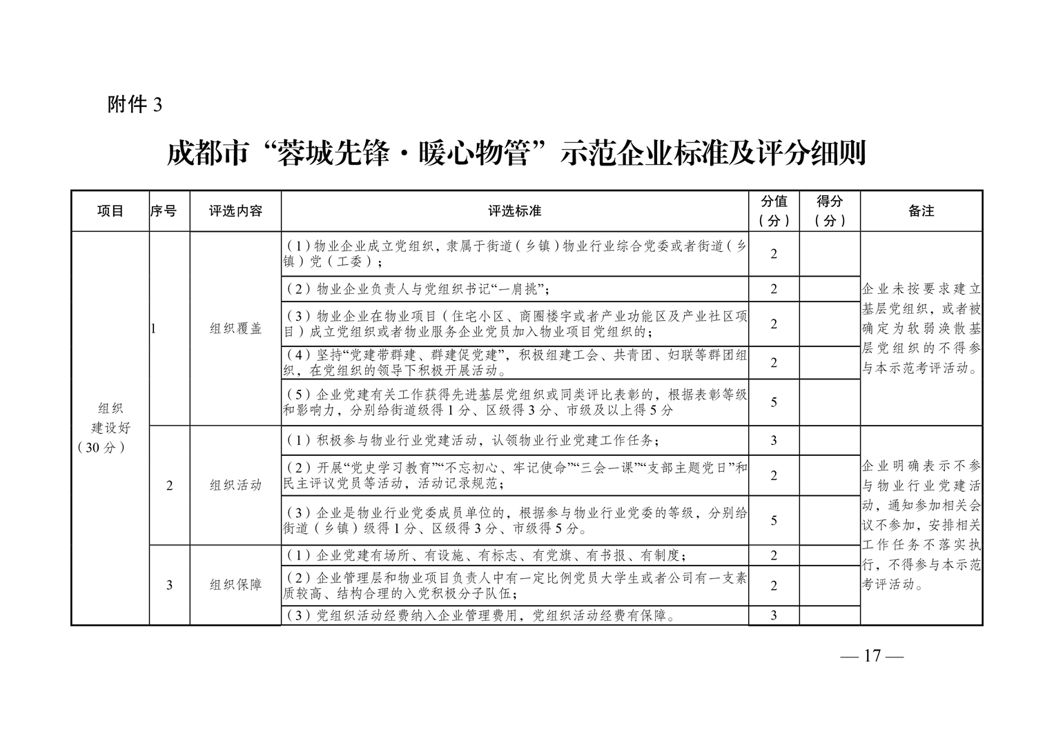
中共成都市物业行业委员会关于开展成都市“蓉城先锋·暖心物管” 示范企业、示范项目(第一批)评选活动的通知

成物委发〔2021〕2号

来源: 发布时间:2021年05月26日

分享文章: