近年来,国家及省市层面密集出台的一系列法律法规及政策文件,为我市物业服务行业发展塑造了崭新的制度环境,物业服务行业正在成为社区发展治理的实践者、城市有机更新的参与者、幸福美好生活的服务者。为全面客观反映我市物业服务行业发展状况,加快推进我市物业服务行业高质量发展,助力“幸福美好生活十大工程”,成都市物业管理协会联合成都市诚信物业服务监测评估中心联合撰写发布《成都市物业服务行业发展报告2021》,从行业发展环境、行业发展状况及特点、挑战及展望等方面进行分析研究,并按照指标体系,对自愿参加企业综合实力研究数据采集工作且按要求提交申报材料的企业进行数据分析,形成2021成都市物业服务企业综合实力50强和物业服务发展范例企业研究成果。
(一)加强党的领导是物业行业发展基本政治保障
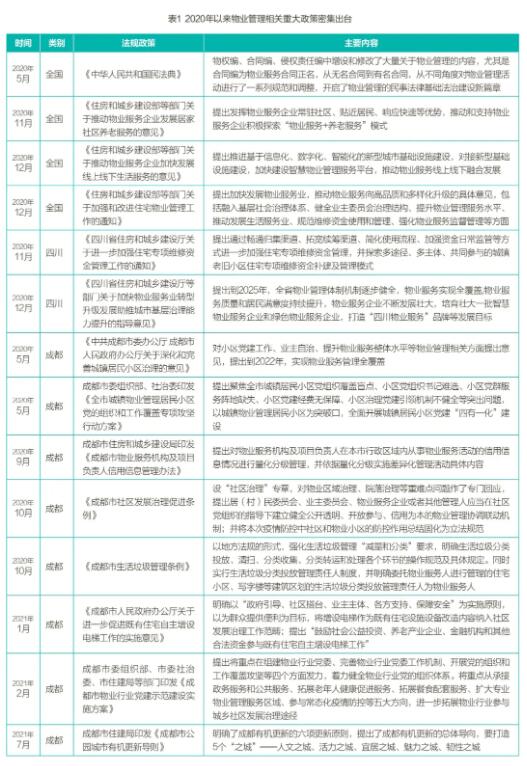
党的十八大以来,以习总书记为核心的党中央总揽全局、协调各方,以上率下、层层推进,全面加强党的领导,深入推进党的建设新的伟大工程。《中共中央国务院关于加强和完善城乡社区治理的意见》中提出“加强社区党组织、社区居民委员会对业主委员会和物业服务企业的指导和监督”;中共中央办公厅《关于加强和改进城市基层党的建设工作的意见》中提出“加强社区物业党建联建”“依托物业服务企业、产权单位、骨干企业等建立楼宇党组织”。在党的领导下,物业管理深度融入基层社会治理、全面拓展生活服务领域、奋力实现城乡物业全覆盖,已经成为城市发展和群众生活不可或缺的重要方面。
(二)《民法典》开启了物业管理法治建设新篇章
一方面,《民法典》以国家基本法律形式进一步确认了物业管理在经济社会中的地位,对物业管理各方主体的关系作了进一步调整和规范,为物业管理活动开展、物业服务市场规范、物业纠纷解决提供了法律依据;另一方面,业主共同决定事项的表决机制的调整、物业服务人管理责任与义务的加大等,也对物业管理服务提出了更高的要求。以《民法典》为基础的物业管理法制体系建设日臻完善,相关法规规章和规范性文件的立改废释工作也正有序推进。
(三)物业管理融入基层社会治理体系加快推进
住建部等十部门联合印发《关于加强和改进住宅物业管理工作的通知》,提出了物业管理融入基层社会治理体系的基本方向和具体路径。四川省、成都市各级各部门在涉及社区治理和物业管理的政策文件中,多提出通过改进物业管理、提升物业服务水平推进社区发展治理,把物业管理服务紧密融入社区治理中,特别是《四川省住房和城乡建设厅等部门关于加快物业服务业转型升级发展助推城市基层治理能力提升的指导意见》《中共成都市委办公厅成都市人民政府办公厅关于深化和完善城镇居民小区治理的意见》。
(四)以信用监管为核心的新型监管体系逐步形成
2020年9月24日,《成都市物业服务机构及项目负责人信用信息管理办法》(成住建发〔2020〕336号)实施,这是继2007年,我市开始对物业服务行业实行信用管理以来,信息管理体系的一次重大调整。与此同时,成都市智慧物业管理服务系统上线运行,以信用为核心的成都市物业管理新型监管机制全面成型,将实施物业服务人和项目负责人从事物业服务活动的信用信息情况进行量化分级管理。

二、市场环境分析
(一)城市发展孕育巨大的物业管理服务市场
城市发展战略的实施,将使物业服务行业在新型城镇化进程中获得巨大的市场发展潜力和发展空间。一是城镇空间布局的优化和房地产市场的平稳运行,将促进商品住宅、商务办公、产业园区、物流基地、生产厂区、城市基础设施、公共场馆、特色城镇等物业服务规模持续增长;二是城市更新、城镇老旧小区改造、保障性住房建设的深入实施,将推动既有建筑特别是老旧小区实施专业化物业服务的基础条件得以全面改善,持续推进各类居民小区物业服务管理全覆盖;三是城市公共服务和乡镇公共治理需求的扩大,蕴含着物业服务在市域空间管理、城市服务、乡村精细化管理领域巨大的市场机遇。
(二)市场需求推动物业服务呈多元化发展态势
随着人民生活水平不断提高,居民服务类消费整体呈现升级态势,特别是居民对家政、健康、养老、教育、休闲等社区生活服务的需求不断增长且呈现多元化品质化。基于政策的指引和现实的需求,我市物业服务企业正积极融入生活性服务业创新发展的浪潮,稳步实现与生活性服务业的融合发展。
(三)物业企业面临更加严峻的市场竞争环境
在市场拓展方面,一方面,业主的物业管理主体意识不断增强和《民法典》对业主共同表决事项门槛的降低,争夺项目管理权的竞争可能会愈发激烈;另一方面,伴随着资本市场对物业服务行业的持续注入,并购活动成为企业规模扩张的重要方式,强者恒强态势已非常显著,对许多中小型企业而言,市场竞争逐渐进入白热化阶段。
三、新冠疫情对行业的影响分析
(一)价值体现,政府、社会和业主认可度提升
新冠肺炎疫情发生以来,我市物业服务行业克服困难、主动作为,与广大业主携手抗疫,筑起了家园与病毒之间的坚固屏障。特殊时期的付出和坚守、媒体正面的引导和宣传,使提供高品质服务的物业服务企业赢得了政府、社会和业主的广泛认可,将物业服务纳入社区治理和公共服务体系已基本形成共识。
(二)迎接新机,推进智慧物业和增值服务发展
疫情防控期间,物业服务企业的服务内容拓展到出入管控、防疫宣传、走访排查、居家隔离人员管控、代购代送等,特别是生活服务“最后一公里”和“非接触服务”成为业主的急需和优质物业服务的一大突出亮点。很多物业服务企业在疫情期间调整了业务方向,一方面增加了生活类增值服务的收入,另一方面也满足了业主生活服务需求,在一定程度上促进业主粘性和企业品牌价值的释放,为企业进一步发展社区增值服务提供契机。
行业发展状况及特点
一、行业规模
(一)“十三五”规模增长25.79%,TOP50企业市场占有率超40%
截止2020年底,我市共有物业服务项目7138个,总建筑面积达59874万平方米。“十三五”期间实现服务总建筑面积增长12277万平方米,增长率25.79%。其中,住宅项目总建筑面积41719万平方米,较2019年增加2147万平方米,增长5.43%;非住宅项目总建筑面积18155万平方米,较2019年增加531万平方米,增长3.01%。


(二)企业数量小幅回落,平均管理规模21.76万平方米
截至2020年底,我市共有本地注册物业服务企业2679家,较2019年减少175家,减幅6.13%。“十三五”期间,我市物业服务企业数量经历大幅增长、增速放缓和小幅回落。大幅增长出现在2017至2018年,主要受物业服务企业资质管理制度取消影响,市场准入门槛降低;2019至2020年呈现增速放缓和小幅回落,主要原因是市场竞争加剧及收并购表现活跃。

此外,截至2020年底,我市外地来蓉物业服务企业72家,民办非企业性质的其他管理人964家,全市物业服务人共计3715家。
(三)经营总收入超455亿元,年经营收入上亿企业45家
截至2020年底,我市物业服务企业经营总收入455.9亿元,较2019年增加3.94个百分点。“十三五”期间实现行业经营总收入增加289.7亿元,增长率174.31%。从企业年经营收入分布来看,年经营收入亿元以上企业45家,5亿元以上11家,10亿元以上4家。

(四)从业人员总数近20万,总体呈现平稳低增长趋势
截至2020年底,我市物业服务从业人员总数达到19.73万人,较2019年增长1.75%。“十三五”期间,我市物业服务行业新增就业岗位15000余个,增长率达8.31%,从业人员数量总体呈现平稳低增长趋势。
二、市场表现
(五)住宅物业仍为主要服务业态,非住宅物业成为差异化布局方向
截至2020年底,我市住宅物业项目总建筑面积41719平方米,占全市物业项目总建筑面积的69.68%;非住宅物业项目总建筑面积18155万平米,占比30.32%。业态比例同比2019年基本持平,住宅物业仍为主要服务业态。在非住宅业态中,办公物业占比64.27%;商业物业占比17.65%;产业园区物业占比8.18%;学校、医院、景区、场馆等其他物业占比9.90%。

TOP50企业非住宅物业项目建筑面积占比为38.8%,较全市非住宅物业项目占比高出8.48个百分点,特别是在产业园区、景区、场馆等业态拓展上,显现出较为明显的优势。总体来看,随着成都市建设践行新发展理念的公园城市示范区的高速推进,非住宅物业领域正持续释放市场空间,在产业园区、市政设施、公共场馆、交通枢纽、景区、城市服务等场景中布局正成为企业走专业化道路、实现差异化竞争的重要方式。
(六)头部企业规模扩张加速,第三方市场外拓和资本市场收并购贡献突出
截至2020年底,TOP50企业在管物业服务项目5595个(含非成都地区项目),总建筑面积67536.10万平方米。其中,近三年新增的项目数2497个,总建筑面积34766.96万平方米,面积复合增长率超过27%。

从新增项目来源来看,第三方市场外拓项目占比超过6成,已成为头部企业规模扩张的主要方式。同时,部分头部企业在收并购市场持续发力,管理规模呈现出几何增长态势。
(七)外地市场开拓表现较为分化,省内以及西南地区仍是外拓主阵地
截至2020年底,我市物业服务企业在外地的物业项目总建筑面积达到44430.8万平方米,近三年复合增长率超过40%。从市场拓展地域来看,四川省内以及西南地区仍是我市物业服务企业的外拓主阵地;西北、华中、华东地区近三年增长势头良好;华北、东北、华南地区拓展相对迟缓。

从市场拓展规模来看,TOP50企业的外地拓展规模占全市企业外地拓展规模超过90%。相较于在本地的管理规模分布情况,我市物业服务企业在外地市场拓展的表现更加分化,头部企业已经具有绝对的领先优势。
(八)第三方业主满意度测评比例上升,满意度测评工作亟需规范化
三、经营效益
(九)物业服务收入仍是企业收入主要来源,多种经营收入呈放大趋势
从2020年我市物业企业营业收入构成来看,物业服务收入占比74.55%;多种经营收入占比25.45%。现阶段物业服务收入仍然是企业营业收入的主要贡献力量,但多种经营收入占比呈放大趋势。

(十)住宅和非住宅物业服务收入相当,疫情对非住宅收费率有一定影响
从2020年我市物业服务企业物业服务收入结构来看,住宅和非住宅业态物业服务收入占比分别为52.50%、47.50%。

从2020年不同业态项目物业费收缴率来看,住宅物业的平均收缴率91.28%,与2019年基本持平;办公、商业、产业园区的平均收缴率分别为95.49%、94.65%、93.42%,较2019年均有不同程度下降,很大程度是受新冠肺炎疫情影响。
(十一)社区生活服务收入占比持续上升,头部企业贡献突出
截止2020年底,我市物业服务企业房屋经纪、家政服务、美居装饰、社区团购等社区生活服务收入约50.64亿元,占多种经营收入的43.64%;案场、前介、顾问咨询等专项服务收入占比11.63%;其他业务收入占比44.73%。

社区生活服务收入占比的增长更多依赖于头部企业该项业务的拓展,近4成企业在生活服务领域的收入贡献甚微。在政策导向和市场需求的双重驱动下,我市物业服务行业在社区生活服务领域还有较大发展空间。
(十二)近三年成功调价项目仅有3%,非住宅物业调价成功比例较高
四、成本管理
(十三)劳动密集型属性仍然显著,人员费用占总营业成本比例超64%

(十四)基础服务外包比例较往年有所增长,保洁业务外包占比最高

(十五)企业智能化建设投入提高,科技赋能效应逐步显现
五、赋能提质
(十六)党建引领赋能行业发展,集中攻坚推动“两个覆盖”有形有效
从企业党组织建设情况来看,我市物业服务企业党组织数量较2019年增长22.82%,党组织覆盖率上升2.77个百分点;TOP50物业服务企业党组织设立比例达到82%。从住宅项目党组织建设情况来看,数量较2019年增长71.97%,党组织覆盖率上升7.27个百分点。
今年2月,中共成都市委组织部等7部门联合印发《成都市物业行业党建示范建设实施方案》(成组通〔2021〕16 号),聚焦全面加强党对物业行业的领导,抓住物业党建“行业端、企业端、项目端”三个维度,充分发挥党建带群建、群建促党建制度优势,点上通过集中攻坚推动“两个覆盖”有形有效,线上依托“市—区(市)县—街道—社区”四级物业行业党组织联动发力,面上形成市委统一领导、组织部门牵头抓总、住建部门具体负责、其他部门协同推进格局,在全国率先形成了“点、线、面”立体推动的物业行业党建工作模式。到今年底,我市将至少培育50家“组织建设好、运营管理好、服务品质好、社会形象好、参与协作好”示范企业,200个“党建引领好、参与治理好、实景呈现好、群众评价好”示范项目,形成“夺旗争先”生动局面和浓厚氛围,构建“以点带面、全域推进”的物业行业党建良好生态。
(十七)社区治理孕育行业发展新机遇,物业行业服务领域全面拓展
近年来,我市大力推进城乡社区发展治理,并积极推动物业管理融入社区治理。一是出台了《成都市社区发展治理促进条例》,对物业管理区域治理、院落治理等重难点问题作了专门回应,将疫情防控中社区和物业小区的防控作用总结固化为立法规范。该条例已于2020年12月1日起实施,这也是全国首部以社区发展治理为主题的地方性法规;二是在市县两级党委序列设立城乡社区发展治理委员会,有效解决了社区发展治理工作“条块分割、九龙治水”的问题;三是以顶层设计为突破口,出台了《关于深入推进城乡社区发展治理建设高品质和谐宜居生活社区的意见》,并构建了“1+6+N”政策体系;四是以市委办公厅名义印发了《关于深化和完善城镇居民小区治理的意见》以及《成都市城镇居民小区治理职责清单》。
今年以来,我市创新将物业行业党建与城市发展相结合,持续拓展物业服务企业生活服务、生产服务、城市服务功能,出台生活性生产性服务政策“大礼包”,率先以政策支持物业服务企业承接政务服务和公共服务、拓展老年人健康促进服务、拓展餐食配套服务、扩大专业物业管理服务区域和参与常态化疫情防控,定期发布《成都市物业服务管理机会清单》,积极引导工青妇等群团资源下沉,推动物业服务向高品质和多样化升级,聚力打通市民群众幸福美好生活“最后一公里”。
(十八)城市更新和老旧小区改造加速推进,既有住宅自主增设电梯981台
城市更新和老旧小区改造提升工程是我市正在实施的“幸福美好生活十大工程”之一。今年,全市计划启动50个老旧片区有机更新。在老旧小区改造提升方面,已全面启动了全市313个老旧小区的分类改造工作,其中,基本类老旧小区改造项目237个、完善类和提升类老旧小区改造项目76个,共惠及居民35175户。同时,市住建局还牵头编制了《成都市公园城市有机更新导则》。根据计划,未来五年,全市将完成老旧小区分类提升改造6100个,完成棚户区改造10000户、城中村改造6800户。
此外,作为“幸福美好生活十大工程”的重要内容之一,既有住宅自主增设电梯一直是社会的热点和民生的焦点。我市主动顺应人民群众的呼声和期盼,自2018年起率先启动增设电梯工作,并连续三年将其列入市委、市政府“民生实事项目”重点推进。截至目前,全市共增设电梯981台、在建591台、2211台征集意见中,位居全国副省级以上城市前列。“政府引导、社区搭台、业主主体、各方支持、保障安全”的建设模式获得了社会各界和百姓的广泛好评。
我市物业服务行业正围绕践行新发展理念的公园城市示范区、高品质生活宜居地和世界文化名城的城市目标,积极服务和赋能城市发展,不断满足生活、生产、生态需要。
挑战与展望
一、问题与挑战
(一)管理服务成本攀升
随着人力成本、物价的刚性上涨,物业服务企业普遍陷入物业费“收缴难、调价难”的困境。特别是住宅小区的价格调整方面,调价机制不完善、调价阻力大、可操作性不强。据统计,成都市近九成小区物业费价格多年未作调整。企业因经费不足导致服务质量下降,物业费的收缴更加困难,形成恶性循环,最终造成企业生存困难和小区矛盾频发。
同时,在实际工作中,物业服务企业除了按照物业服务合同约定履行合同职责,还需要履行其他方面的主体责任或协助责任,大大增加了物业服务企业的管理服务成本和负担。
(二)服务本质仍需坚守
物业服务企业管理权基于物业服务合同的授予,服务的本质是依约满足业主的服务需求。但目前来看,受企业发展理念、人力资源、经营成本等因素影响,部分物业服务企业服务水平还不能与实际服务需求相匹配,依然较难做好对物的管理和人的服务。
特别是受市场激烈竞争、短期逐利思想等因素影响,部分企业未能意识到其长期发展依赖于稳固的客户群体与优质资源的持续积累,往往在服务质量尚未得到保障、业主满意度和认可度未获得提升之际,就开始盲目扩大业务规模、急于提升市场占有率。这导致行业竞争加剧、服务同质化严重的同时,物业服务的品质和本质被忽略,极大损耗了业主合法权益和行业社会影响。
(三)市场秩序有待规范
目前,物业服务行业监管体制不断完善,但仍存在部分不正当竞争现象,特别是参与物业项目竞争、进驻退出物业项目等关键环节引发的矛盾纠纷有所加剧。同时,恶性竞争行为会造成对业主的误导和后期物业管理风险的增加,是引发物业管理矛盾纠纷的主要肇因之一。
对此,在发挥行政监管部门主导作用的同时,要充分发挥行业协会自律作用,构建“行政监管+行业自律”的物业服务长效管理机制,并团结广大业主和社会各界坚决抵制低价恶性竞争行为,共同维护公平竞争的物业管理市场秩序。
(四)创新基础亟待夯实
近年来,我市物业服务行业坚持创新驱动发展,集聚信息、技术、资本、人才等各类创新要素,推动商业模式、产业形态、管理方式、服务效能等多方面创新。但同时,仍存在创新主体偏少、创新领域过于集中、创新动能不足等问题。目前,行业劳动密集型特征和两极分化趋势仍较为明显,人员流动性大、基层工作人员素质较低、从业人员缺乏专业培训或教育、高端人才难招难留等问题较为突出,大部分物业服务企业发展能级、服务效能和智慧化应用仍处于较低水平;推动物业服务与生活服务业线上线下融合发展,以及拓展市域空间管理、城市服务等还处于初级阶段。
要实现行业和企业的提质扩面、转型升级,既需要主观的努力尝试,如资金的投入、人才培训体系的健全,也需要客观环境的支持,如市场的放开、政策的激励等。此外,过程中的法律和监管问题同样值得注意。
(五)政策感知较为滞后
中央及省、市物业管理相关政策的密集出台,为提升物业管理水平和效能、加快物业服务业转型升级、推进融入基层社会治理提供了良好的机制保障和政策支持。但从政策的实施效果来看,存在覆盖面不足、传达渠道不畅、传导效应较差等问题。
主要原因之一在于企业对政策的敏感度不够,政策贯彻落实的随意性大于约束性和导向性,企业较难积极主动地了解政策、运用政策、基于政策环境调整其经营行为,导致在争取利益优惠和规避惩罚损失上都具有滞后性,例如疫情防控物资财政补助申请、政府委托承担公共服务事项、生活垃圾分类试点小区申报等。
(六)社会认可度仍偏低
二、建议与展望
(一)健全物业管理市场机制
在完善市场价格机制方面,要建立物业服务市场相关要素和市场信息发布机制,推进物业服务价格指数的研究和发布;并逐步完善物业服务价格主要由市场决定的形成机制,建立与市场要素价格挂钩的动态调整机制,引导业主与物业服务企业根据服务需求和服务成本的变化,协商确定物业服务标准和收费标准。同时,要提高物业服务企业科学合理议价定价的能力,增强物业费在促进竞争和激励,调解供求关系等方面的积极作用。
在完善政府购买服务机制方面,要将物业服务企业纳入政府购买公共服务承接主体,对适合采取市场化方式提供、物业服务企业能够承担的公共服务进行梳理,建立政府购买社会服务项目清单,并通过试点推进、资源对接等方式,积极引导物业服务企业承担居家养老、老旧小区管理、社会管理活动、城市管理等公共服务事项。
(二)均衡质量提升与规模扩张
当前市场环境复杂多变,物业服务企业在自身布局拓展以及规模扩张需求下,要避免陷入规模增而效率不增,利润增而品质不升的发展陷阱。行业和企业在加快转型升级中保持持续健康发展,既要遵循市场经济规律和企业发展规律,进一步做大做强,提高效益和竞争力;又要紧扣城市发展和基层社会治理需求,立足已有规模和品牌,推进业务结构的调整优化,实现质量提升和规模扩张的协调发展。
在政策层面,要进一步优化物业服务企业的营商环境。一方面,通过财政奖励、费用补贴和信用激励等方式,引导物业服务企业做大做强。另一方面,以推动高质量发展、创造高品质生活、实现高效能治理为发展导向,大力开展物业服务质量评价,完善业主满意度测评和第三方评价机制。同时,建立健全以行业协会章程为纲领,以行业自律管理、会员自律承诺为基本框架的行业自律体系。
(三)突破基础物业服务边界
在政策、市场和业主需求的合力影响下,物业服务业产业体系、业态结构和服务范围将加速改变,物业服务企业发展社区服务、城市服务迎来重大机遇期。
在企业层面,物业服务企业要抢抓发展机遇和政策红利,特别是在老旧小区成片承接、居家社区养老服务、城镇公共服务管理等方面,基于市场需求、战略布局、自身能力等多维度考虑,找准契合点和切入点,积极对接地方政府、职能部门和街道社区,争取政策、项目、资金支持。
在政府层面,要通过推动规模化集约化管理、物业服务向社区公共服务延伸、盘活公共区域资源、发布机会清单和举办资源对接会等方式,进一步提高城乡物业服务管理覆盖面;要持续改善物业服务业与生活性服务业融合发展的政策环境、市场环境和人才支持环境,进一步放开部分生活服务市场,全面落实税收支持、财政补贴、人才引进、业务培训等配套政策措施。
(四)打造企业核心竞争力
在行业集中度提升、服务同质化严重的竞争环境下,物业服务行业和企业的转型发展要适应时代变化,以市场需求为导向推动发展路径、管理模式、服务力量等多向创新,聚焦核心能力夯实管理基础,打造品牌核心竞争力。
一是加强标准化建设。
二是推动智能化发展。
三是强化人才队伍建设。要构建物业管理多层次专业人才培养体系、人才资源储备体系、人才流动体系和激励机制,努力打造复合型、专业型、创新型人才队伍。同时,要建立物业管理高素质人才培养新模式、新路径,建立技能人才评价服务体系。
(五)推进与社区治理的双向融入
从物业管理角度,首先要正确客观认识行业参与社区治理工作在竞争上和能力上的短板。其次,把“被动强加责任负担”转变为“主动寻求发展机遇”,把“突出问题解决能力”转变为“行业核心竞争优势”,物业服务企业在人民群众最直接利益、社区治理最关切问题上所形成的有效服务模式、全套解决方案,可能成为其在物业服务市场竞争、甚至社区服务领域竞争的重要砝码。
从社区治理角度,首先要摆正物业管理在社区治理中的角色定位,将企业与基层政府、社区的协同建立在信息互通、资源互换、要素互补的基础上,将业主参与、利益表达、企业发展等外部因素嵌入社区治理中,形成真正的社区治理共同体。同时,要形成有利于物业管理的社区基础条件,强调社区党组织、居委会在社区治理共同体中的“领航者”作用,并从社区基础条件改善上充分考虑物业管理。最后,赋权基层政府有效推进物业管理事务,并进一步完善基层政府在物业管理事务中的兜底补位机制。