协会简介
协会章程
组织架构
协会领导
联系我们
行业要闻
协会动态
会员风采
业界资讯
安全生产
活动通知
政策文件
党建工作
党建要闻
支部动态
行业党建
学习资料
会员登录
会员查询
活动报名
入会申请
服务指南
信用平台
创先评优
人才信息
智慧物业平台
品牌名录
优选推荐
行业集采
供应商名录
培训信息
培训平台
监测评估
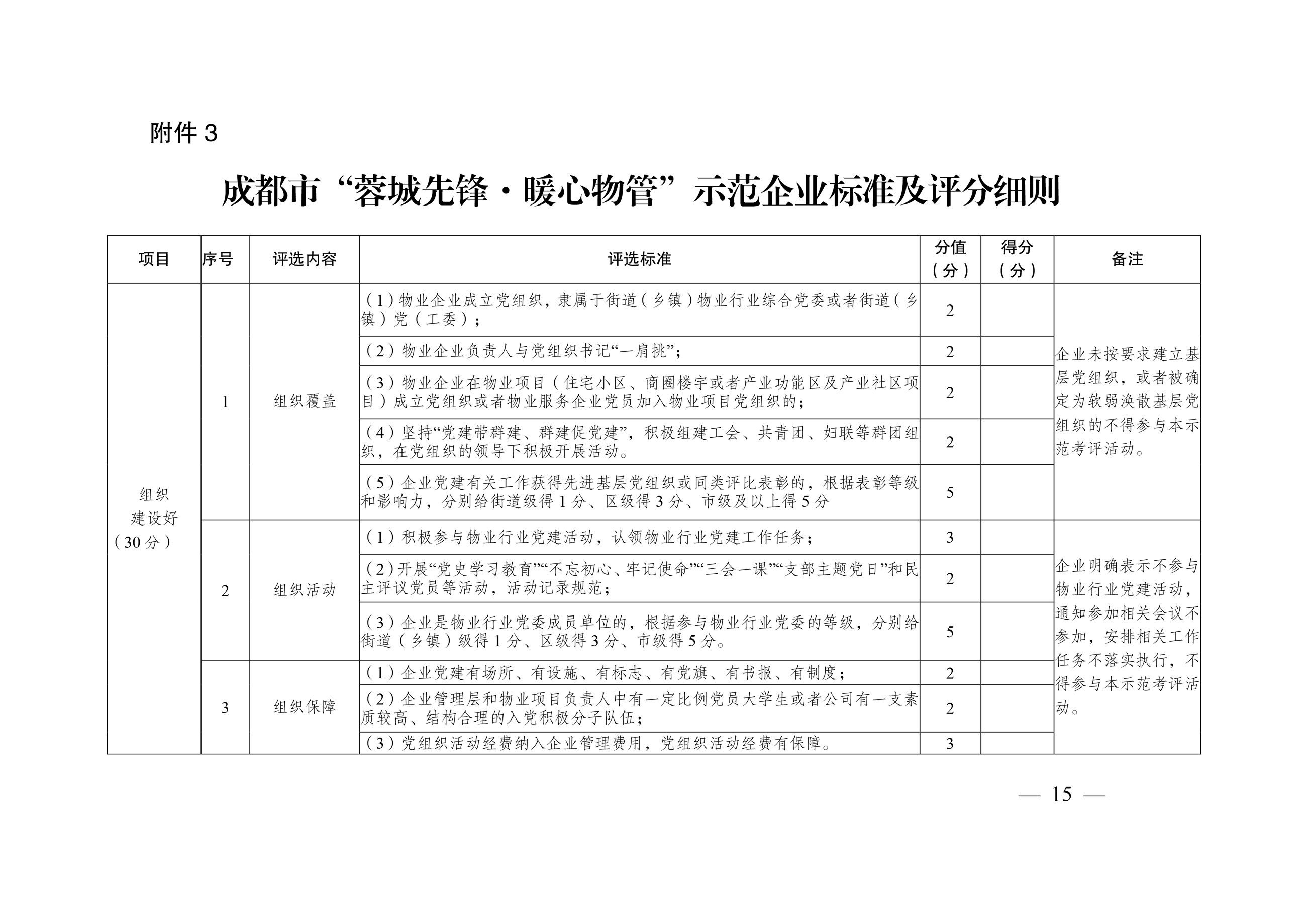
成物委发〔2022〕1号
分享文章:
【附件下载:关于创建成都市2022年“蓉城先锋·暖心物管”示范企业、示范项目活动的通知】【附件下载:实施方案及申报表下载】
上一条:关于举办2022物管大讲堂系列“《民法典》物权编在物业行业的应用”线上公益培训的通知 下一条:成都市住房和城乡建设局关于在物业小区张贴发放《成都市小区生活垃圾分类业主明白卡》的通知