协会简介
协会章程
组织架构
协会领导
联系我们
行业要闻
协会动态
会员风采
业界资讯
安全生产
活动通知
政策文件
党建工作
党建要闻
支部动态
行业党建
学习资料
会员登录
会员查询
活动报名
入会申请
服务指南
信用平台
创先评优
人才信息
智慧物业平台
品牌名录
优选推荐
行业集采
供应商名录
培训信息
培训平台
监测评估
成物协发〔2023〕11号
分享文章:
【点击下载:关于开展2023年成都市物业服务行业发展报告暨企业综合实力研究数据采集的通知】
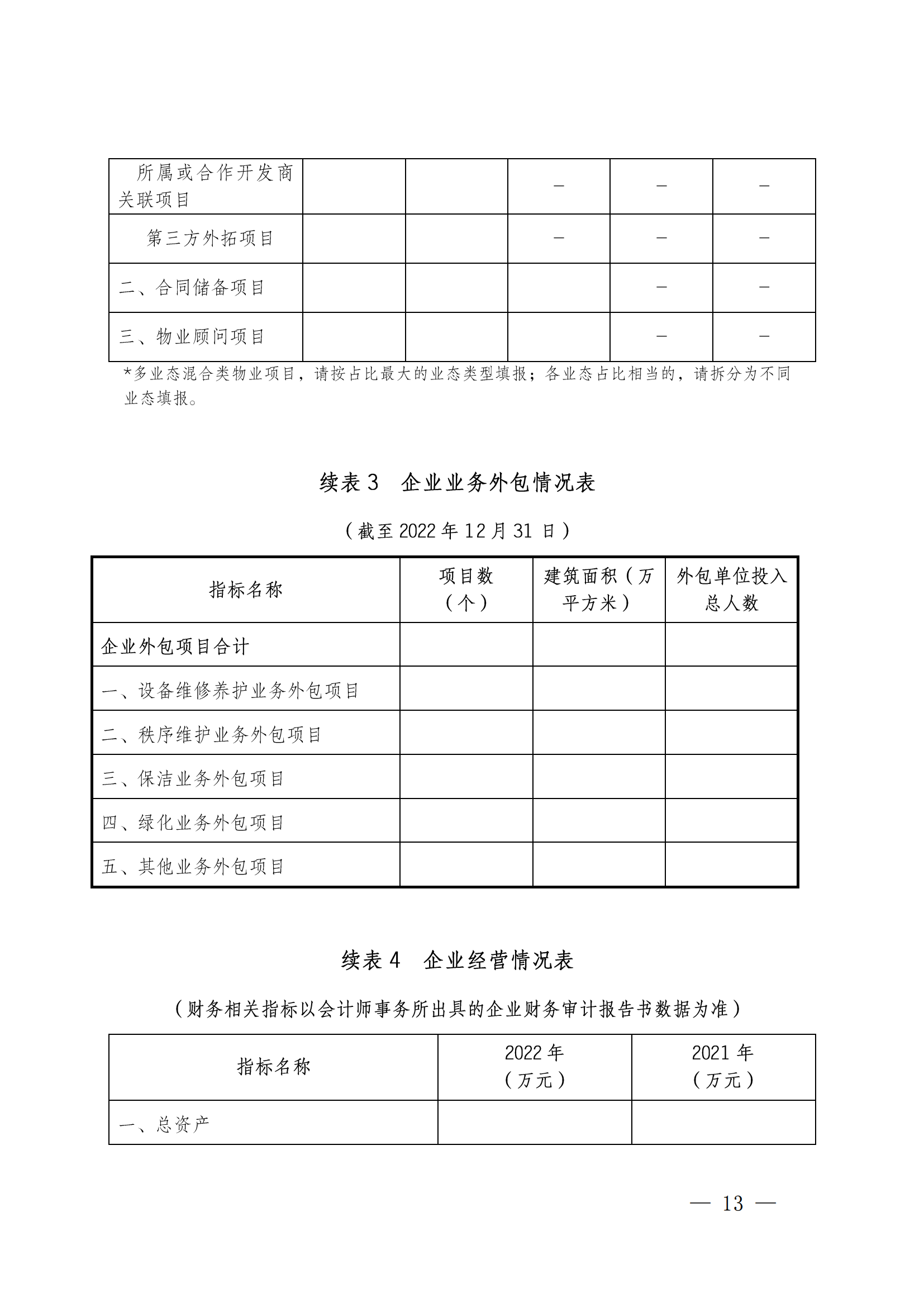
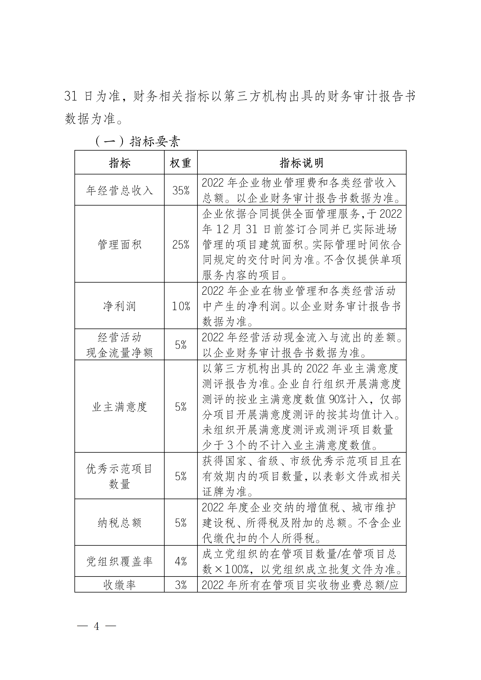
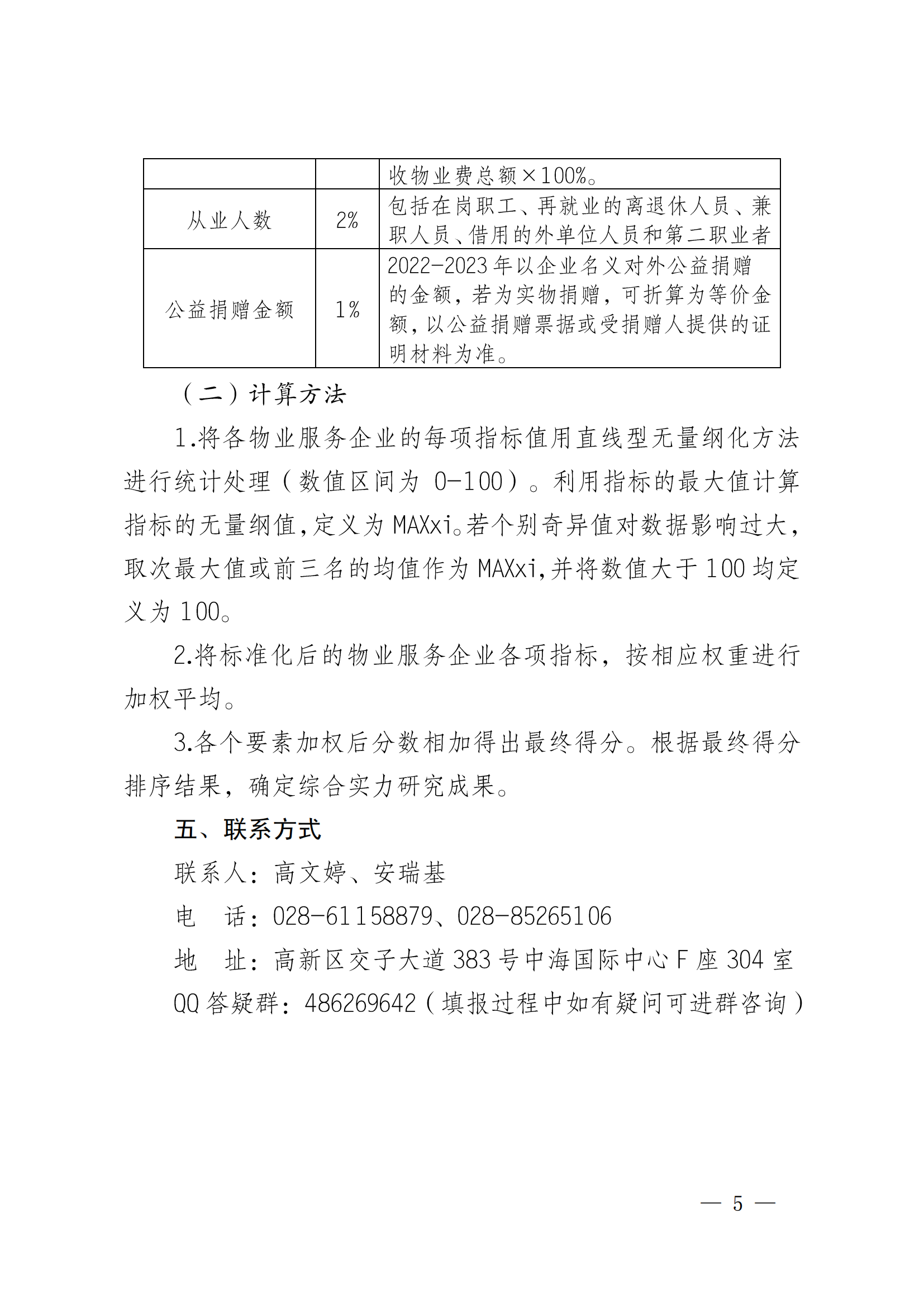
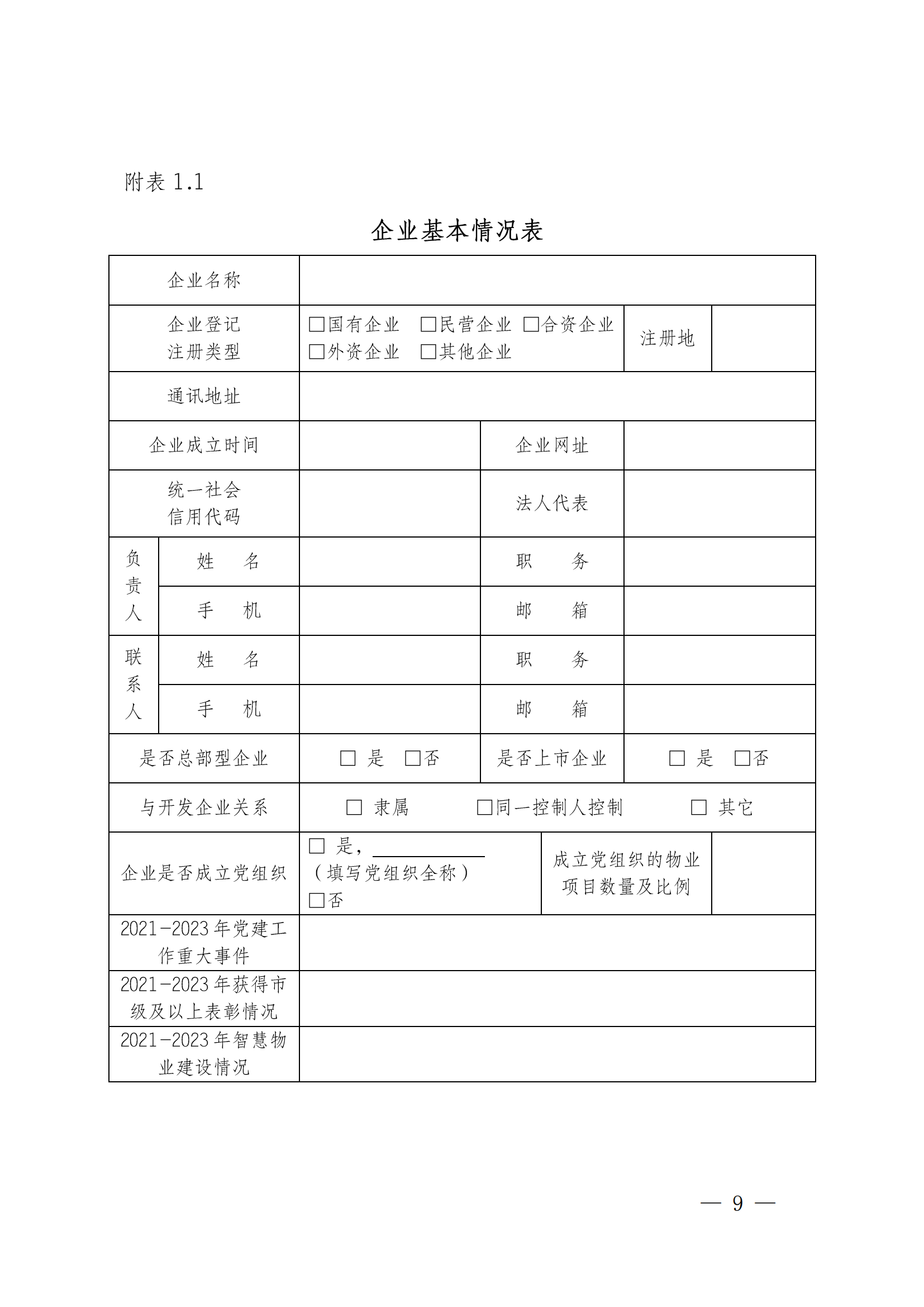
【点击下载:2023年成都市物业服务行业发展报告暨企业综合实力研究数据采集表】
上一条:关于举办2023物管大讲堂系列“民法典时代物业服务企业合规管控”公益培训的通知 下一条:关于转发《2023年消防设施操作员培训 招生简章》的通知